机场、隧道、医院、学校……较新工程进展→
亳州楼市发布 2021-11-25 14:07:14
用手机看
扫描到手机,新闻随时看
扫一扫,用手机看文章
更加方便分享给朋友
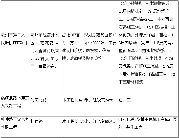
近日亳州市发改委公布了 《亳州市2021年度重点调度推进项目 1-10月份进展情况统计表》 小编帮大家梳理出了 “重点中的重点” 一起来看看吧~ 1-10月重点调度推进项目 进展情况统计表(部分) (点击图片↓↓可放大查看) 这些重点工程中你最关心的是啥?欢迎评论区留言告诉小编!
近日亳州市发改委公布了
《亳州市2021年度重点调度推进项目
1-10月份进展情况统计表》

小编帮大家梳理出了
“重点中的重点”
一起来看看吧~

1-10月重点调度推进项目
进展情况统计表(部分)
(点击图片↓↓可放大查看)














这些重点工程中你最关心的是啥?欢迎评论区留言告诉小编!
声明:本文由入驻焦点开放平台的作者撰写,除焦点官方账号外,观点仅代表作者本人,不代表焦点立场。


